1. 古典密码

单表替换

单表替换关键特征为:明密文一一对应。
解决方法:

凯撒密码

加密时会将明文中的每个字母(数字不处理)向后移位固定数目(循环移动),作为密文。

1
2
3
输入:ABCDEFGHIJKLMNOPQRSTUVWXYZ
偏移量:13
输出:NOPQRSTUVWXYZABCDEFGHIJKLM

特定的凯撒密码名称

  • ROT13:偏移量为 13

Python 解密代码

1
2
3
4
5
6
7
8
9
10
11
12
13
14
15
16
17
18
19
20
21
22
23
def Caesar(text, iv, table="ABCDEFGHIJKLMNOPQRSTUVWXYZ"):
result = ""
# 取出每一位字符
for letter in text:
# 判断是否为字母,中文是Unicode字符会判定为字母
if letter.isalpha():
# upper()是table是大写字母
# find()返回字母在table中的索引值,找不到会返回-1,产生混淆
index = table.find(letter.upper())
# 判断字母是否大写,大写则输出大写,小写则输出小写
if letter.isupper():
result += table[(index + iv) % 26]
else:
result += table[(index + iv) % 26].lower()
else:
result += letter
print(result)
return result


Caesar("AaBbCc123", 13) # NnOoPp123
for i in range(26):
Caesar("AaBbCc123", i)

多表替换

加密后字母几乎不再保持原来的频率

Vigenere(维吉尼亚)密码

密码字母表

Crypto1

加密过程
1
2
明文:come greatwall
密钥:crypto
  1. 首先将密钥填充至与明文长度一致。
明文 c o m e g r e a t w a l l
密钥 c r y p t o c r y p t o c
  1. 然后查表

Crypto2

1
密文:efkt zferrltzn
例题

Vigenere密码例题

1
2
3
4
5
6
7
8
9
10
11
12
13
14
15
16
17
18
19
20
21
22
23
24
25
#include <stdio.h>
#include <string.h>
#include <stdlib.h>

int main()
{
freopen("flag.txt","r",stdin);
freopen("flag_encode.txt","w",stdout);
char key[] = /*SADLY SAYING! Key is eaten by Monster!*/;
int len = strlen(key);
char ch;
int index = 0;
while((ch = getchar()) != EOF){
if(ch>='a'&&ch<='z'){
putchar((ch-'a'+key[index%len]-'a')%26+'a');
++index;
}else if(ch>='A'&&ch<='Z'){
putchar((ch-'A'+key[index%len]-'a')%26+'A');
++index;
}else{
putchar(ch);
}
}
return 0;
}
1
2
Zy daf sjle Wafyyo drvnvdrtv gh dif Crtl nrqfy boe zqm trtwjy kf gnnqr blhawas, ntm bhr gogojt ntm xalsgfn kf gnnqr fgnsleef.
luig vy cxwpf{Jnxwobuqg_O_Cogiqi!}
解析

Vigenere密码解析

  1. C 文件给出是为了体现这是一个维多利亚密码,一横一竖
1
2
3
4
5
6
7
8
9
if(ch>='a'&&ch<='z'){
putchar((ch-'a'+key[index%len]-'a')%26+'a');
++index;
}else if(ch>='A'&&ch<='Z'){
putchar((ch-'A'+key[index%len]-'a')%26+'A');
++index;
}else{
putchar(ch);
}
  1. 解密工具
  1. 答案
1
2
He has made Judges dependent on his Will alone for the tenure of their offices, and the amount and payment of their salaries.
flag is afctf{Whooooooo_U_Gotcha!}

其它类型加密

培根密码

原理

常用的加密表

a AAAAA g AABBA n ABBAA t BAABA
b AAAAB h AABBB o ABBAB u-v BAABB
c AAABA i-j ABAAA p ABBBA w BABAA
d AAABB k ABAAB q ABBBB x BABAB
e AABAA l ABABA r BAAAA y BABBA
f AABAB m ABABB s BAAAB z BABBB

下面这一段内容就是明文 steganography 加密后的内容,正常字体是 A,粗体是 B:

To encode a message each letter of the plaintext is replaced by a group offive of the letters ‘A’ or ‘B’.

特点
  • 只有两种字符
  • 每一段的长度为 5
  • 加密内容会有特殊的字体之分,亦或者大小写之分。
工具

栅栏密码

原理

把要加密的明文分成 N 个一组,然后把每组的第 1 个字连起来,形成一段无规律的话。

例子

明文:THERE IS A CIPHER

  1. 去掉空格后变为THEREISACIPHER
  2. 分成两栏,两个一组得到TH ER EI SA CI PH ER
  3. 先取出第一个字母,再取出第二个字母
    1
    2
    TEESCPE
    HRIAIHR
  4. 连在一起就是TEESCPEHRIAIHR
  5. 上述明文也可以分为 2 栏。7 ACIPHER
  6. 组合得到密文TAHCEIRPEHIESR
工具

2. DES 算法分析

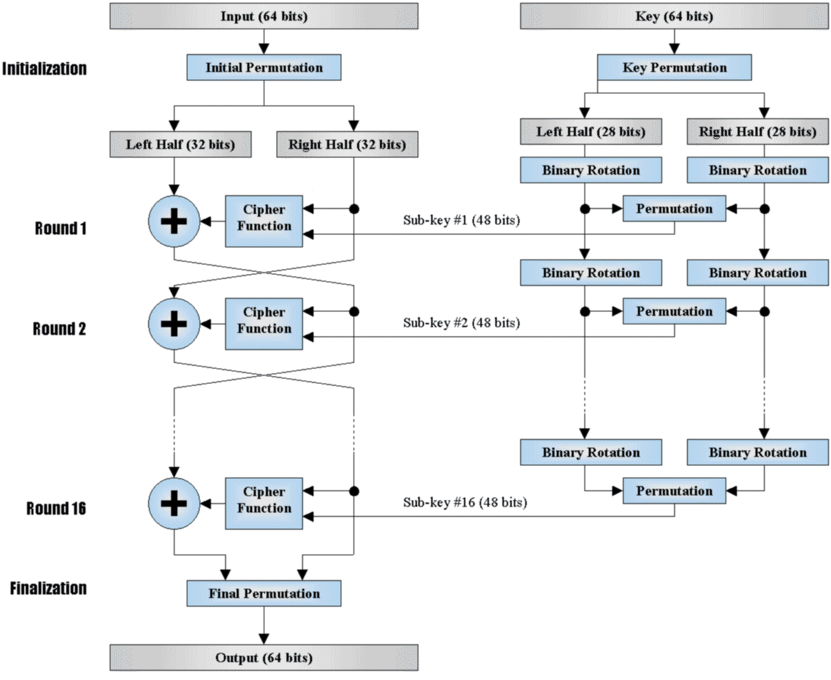
基本介绍

  • 输入 64 位
  • 输出 64 位
  • 密钥 64 位(使用其中的 56 位。剩下 8 位丢弃/奇偶校验位)
  • Feistel 迭代结构
    • 明文经过 16 轮迭代得到密文。
    • 密文经过类似的 16 轮迭代得到明文。

基本流程

基本流程

多重 DES

多重 DES 就是使用多个密钥利用 DES 对明文进行多次加密。

使用多重 DES 可以增加密钥量,从而大大提高抵抗对密钥的穷举搜索攻击的能力。
已经证明多重 DES 并不等价于使用一个 56 位密钥的单重 DES,常用的为三重 DES。

3. AES 算法分析

基本介绍

  • 输入 128 bit

  • 输出 128 bit

  • SPN 网络结构

  • AES 分组长度只能是 128 位,密钥的长度可以使用 128 位、192 位或 256 位三者中的任意一种。

    密钥长度(32 比特字) 分组长度(32 比特字) 加密轮数
    AES-128 4 4 10
    AES-192 6 4 12
    AES-256 8 4 14

基本流程

AES 由四个的阶段组成,未使用 Feistel 结构,解密过程与加密过程并不一致。

  1. 字节代换(SubBytes)
    定义了一个 S 盒用于加密查表,一个逆 S 盒用于解密查表
    aes_subbytes
    这里的运算均定义在 GF(2^8) 内。
  2. 行位移(ShiftRows)
    aes_ShiftRows
    使用的模多项式为 x^8+x^4+x^3+1。
  3. 列混淆(MixColumns)
    aes_MixColumns
  4. 轮密钥加(AddRoundKey)
    aes_AddRoundKey
  5. 密钥扩展
    aes_key_expansion

流程汇总

aes_details
(上面的列混淆的矩阵乘法等号左边的列向量应该在右边。)

加解密全图

aes_enc_dec

4. RSA 算法分析

RSA 是一种非对称加密算法

RSA 算法分为三步:

  1. 密钥生成
  2. 加密
  3. 解密

加密原理

  1. 随机生成两个大质数 pq,计算 N = pq
  2. 根据欧拉函数,求得 φ(N) = φ(p)φ(q) = (p−1)(q−1)
  3. 选择一个小于 φ(N) 的整数 e,使 eφ(N) 互质。
  4. 求得 e 关于 φ(N) 的模反元素,命名为 d,有 ed ≡ 1(mod φ(N))
  5. m 进行加密 c ≡ m^e(mod N),解密 m ≡ c^d(mod N)
字母 含义
p,q 两个大质数
N 模数
φ 欧拉函数
e 和 d 互为模反的两个指数
m 明文
c 密文
(e, N) 公钥
(d, N) 私钥
同余符号

两个整数 a,b 若他们除以整数 m 所得的余数相等,则称 a,b 对于与模 m 同余。a ≡ b(mod m)读作 a 同余与 b 模 m。

CTF 中的常见 RSA 题型

epq,求 d

1
2
3
4
5
6
7
import gmpy2

p = 473398607161
q = 4511491
e = 17
d = gmpy2.invert(e,(p-1)*(q-1)) # gmpy2.invert(e,φ(N))
print(d)

ecpq,求 m

1
2
3
4
5
6
7
8
9
10
11
12
13
import gmpy2
from Crypto.Util.number import bytes_to_long,long_to_bytes

p =
q =
e =
c =

n = p * q
phi_n = (p-1)*(q-1)
d = gmpy2.invert(e, phi_n)
m = pow(c, d, n)
print(long_to_bytes(m))

ecpq,求 m

1
2
3
4
5
6
7
8
9
10
11
12
13
14
15
16
17
18
import gmpy2


def Decrypt(c, e, p, q):
L = (p - 1) * (q - 1)
d = gmpy2.invert(e, L)
n = p * q
m = gmpy2.powmod(c, d, n)
flag = str(m)
print("flag{" + flag + "}")


if __name__ == "__main__":
p = 9648423029010515676590551740010426534945737639235739800643989352039852507298491399561035009163427050370107570733633350911691280297777160200625281665378483
q = 11874843837980297032092405848653656852760910154543380907650040190704283358909208578251063047732443992230647903887510065547947313543299303261986053486569407
e = 65537
c = 83208298995174604174773590298203639360540024871256126892889661345742403314929861939100492666605647316646576486526217457006376842280869728581726746401583705899941768214138742259689334840735633553053887641847651173776251820293087212885670180367406807406765923638973161375817392737747832762751690104423869019034
Decrypt(c, e, p, q)

cpqdpdq,求 m

1
2
3
4
5
6
7
8
9
10
11
12
13
14
15
16
17
18
import gmpy2
from Crypto.Util.number import long_to_bytes

p = 8637633767257008567099653486541091171320491509433615447539162437911244175885667806398411790524083553445158113502227745206205327690939504032994699902053229
q = 12640674973996472769176047937170883420927050821480010581593137135372473880595613737337630629752577346147039284030082593490776630572584959954205336880228469
dp = 6500795702216834621109042351193261530650043841056252930930949663358625016881832840728066026150264693076109354874099841380454881716097778307268116910582929
dq = 783472263673553449019532580386470672380574033551303889137911760438881683674556098098256795673512201963002175438762767516968043599582527539160811120550041
c = 24722305403887382073567316467649080662631552905960229399079107995602154418176056335800638887527614164073530437657085079676157350205351945222989351316076486573599576041978339872265925062764318536089007310270278526159678937431903862892400747915525118983959970607934142974736675784325993445942031372107342103852

I = gmpy2.invert(q, p)
mp = pow(c, dp, p) # 求幂取模运算, mp = c^dp % p
mq = pow(c, dq, q) # 求幂取模运算, mq = c^dp % q

m = (((mp - mq) * I) % p) * q + mq # 求明文公式

# 最后得到十六进制数后有时还要转化为字符串
print(hex(m)) # 转为十六进制
print(long_to_bytes(m)) # noxCTF{W31c0m3_70_Ch1n470wn}

end,求 p、q(n 非常大,求不出 p、q)

例题:题目给出了 2 个文件,一个是加密的脚本 chall.py、另一个是加密脚本的输出内容 output.txt。

1
2
3
4
5
6
7
8
9
10
11
12
# chall.py
from gmpy2 import invert
from md5 import md5
from secret import p,q

e = 65537
n = p*q
phi = (p-1)(q-1)
d = invert(e, phi)

print(n,e,d)
print("Flag: flag{%s}" % md5(str(p + q)).hexdigest())

解密脚本

1
2
3
4
5
6
7
8
9
10
11
12
13
14
15
16
17
18
19
20
21
22
23
24
25
26
27
28
29
30
31
32
33
34
35
36
37
38
39
40
41
42
# 给出n,e,d, 求 q,p
import random
import hashlib


def gcd(a, b):
if a < b:
a, b = b, a
while b != 0:
temp = a % b
a = b
b = temp
return a


def getpq(n, e, d):
p = 1
q = 1
while p == 1 and q == 1:
k = d * e - 1
g = random.randint(0, n)
while p == 1 and q == 1 and k % 2 == 0:
k //= 2
y = pow(g, k, n)
if y != 1 and gcd(y - 1, n) > 1:
p = gcd(y - 1, n)
q = n / p
return p, q


def main():
n = 16352578963372306131642407541567045533766691177138375676491913897592458965544068296813122740126583082006556217616296009516413202833698268845634497478988128850373221853516973259086845725813424850548682503827191121548693288763243619033224322698075987667531863213468223654181658012754897588147027437229269098246969811226129883327598021859724836993626315476699384610680857047403431430525708390695622848315322636785398223207468754197643541958599210127261345770914514670199047435085714403641469016212958361993969304545214061560160267760786482163373784437641808292654489343487613446165542988382687729593384887516272690654309
e = 65537
d = 9459928379973667430138068528059438139092368625339079253289560577985304435062213121398231875832264894458314629575455553485752685643743266654630829957442008775259776311585654014858165341757547284112061885158006881475740553532826576260839430343960738520822367975528644329172668877696208741007648370045520535298040161675407779239300466681615493892692265542290255408673533853011662134953869432632554008235340864803377610352438146264524770710345273439724107080190182918285547426166561803716644089414078389475072103315432638197578186106576626728869020366214077455194554930725576023274922741115941214789600089166754476449453
p, q = getpq(n, e, d)
print(p)
print(q)
print(f"Flag:{hashlib.md5(str(p + q).encode('utf-8')).hexdigest()}")


if __name__ == "__main__":
main()

ecndp,求 m

1
2
3
4
5
6
7
8
9
10
11
12
13
14
15
16
17
18
19
20
21
import gmpy2 as gp
from Crypto.Util.number import long_to_bytes

e = 65537
n = 248254007851526241177721526698901802985832766176221609612258877371620580060433101538328030305219918697643619814200930679612109885533801335348445023751670478437073055544724280684733298051599167660303645183146161497485358633681492129668802402065797789905550489547645118787266601929429724133167768465309665906113
dp = 905074498052346904643025132879518330691925174573054004621877253318682675055421970943552016695528560364834446303196939207056642927148093290374440210503657

c = 140423670976252696807533673586209400575664282100684119784203527124521188996403826597436883766041879067494280957410201958935737360380801845453829293997433414188838725751796261702622028587211560353362847191060306578510511380965162133472698713063592621028959167072781482562673683090590521214218071160287665180751

for i in range(1, e): # 在范围(1,e)之间进行遍历
if (dp * e - 1) % i == 0:
if n % (((dp * e - 1) // i) + 1) == 0: # 存在p,使得n能被p整除
p = ((dp * e - 1) // i) + 1
q = n // (((dp * e - 1) // i) + 1)
phi = (q - 1) * (p - 1) # 欧拉定理
d = gp.invert(e, phi) # 求模逆
m = pow(c, d, n) # 快速求幂取模运算

print(m) # 10进制明文
print(hex(m)[2:]) # 16进制明文
print(long_to_bytes(m)) # 16进制转文本 flag{wow_leaking_dp_breaks_rsa?_98924743502}

c1c2ne1e2,求 m(共模攻击)

使用相同的模数 n 来加密相同的明文 m,使用的指数 e 不同且互质,得到密文 c1 和 c2,可直接解密出密文。

1
2
3
4
5
6
7
8
9
10
11
import gmpy2
from Crypto.Util.number import bytes_to_long, long_to_bytes

n = 22708078815885011462462049064339185898712439277226831073457888403129378547350292420267016551819052430779004755846649044001024141485283286483130702616057274698473611149508798869706347501931583117632710700787228016480127677393649929530416598686027354216422565934459015161927613607902831542857977859612596282353679327773303727004407262197231586324599181983572622404590354084541788062262164510140605868122410388090174420147752408554129789760902300898046273909007852818474030770699647647363015102118956737673941354217692696044969695308506436573142565573487583507037356944848039864382339216266670673567488871508925311154801
c1 = 22322035275663237041646893770451933509324701913484303338076210603542612758956262869640822486470121149424485571361007421293675516338822195280313794991136048140918842471219840263536338886250492682739436410013436651161720725855484866690084788721349555662019879081501113222996123305533009325964377798892703161521852805956811219563883312896330156298621674684353919547558127920925706842808914762199011054955816534977675267395009575347820387073483928425066536361482774892370969520740304287456555508933372782327506569010772537497541764311429052216291198932092617792645253901478910801592878203564861118912045464959832566051361
e1 = 11187289
c2 = 18702010045187015556548691642394982835669262147230212731309938675226458555210425972429418449273410535387985931036711854265623905066805665751803269106880746769003478900791099590239513925449748814075904017471585572848473556490565450062664706449128415834787961947266259789785962922238701134079720414228414066193071495304612341052987455615930023536823801499269773357186087452747500840640419365011554421183037505653461286732740983702740822671148045619497667184586123657285604061875653909567822328914065337797733444640351518775487649819978262363617265797982843179630888729407238496650987720428708217115257989007867331698397
e2 = 9647291
r, s1, s2 = gmpy2.gcdext(e1, e2)
m = (pow(c1, s1, n) * pow(c2, s2, n)) % n
print(long_to_bytes(m)) # flag{49d91077a1abcb14f1a9d546c80be9ef}

ecn,求 m(n 分解出多个不同的因子)

Crypto3

n 比较小,可以进行质因数分解。三个质因数分解为

1
2
3
P17 = 67724172605733871
P20 = 11571390939636959887
P24 = 694415063702720454699679
1
2
3
4
5
6
7
8
9
10
11
12
13
import gmpy2
from Crypto.Util.number import long_to_bytes

n = 544187306850902797629107353619267427694837163600853983242783
e = 39293
c = 439254895818320413408827022398053685867343267971712332011972
p1 = 67724172605733871
p2 = 11571390939636959887
p3 = 694415063702720454699679
phi = (p1 - 1) * (p2 - 1) * (p3 - 1)
d = gmpy2.invert(e, phi)
m = pow(c, d, n)
print(long_to_bytes(m)) # flag{a4ffbd7eac428b0fe0}

ecn,求 m(e 很短)(低加密指数攻击)

m 很短,e 非常小,可用

1
2
3
4
5
6
7
8
9
10
11
12
13
14
15
16
17
18
19
20
21
22
23
24
25
import gmpy2
from Crypto.Util.number import long_to_bytes


def di(c, e, n):
k = 0
while True:
me = c + n * k
flag, result = gmpy2.iroot(me, e)
if result == True:
return flag
k += 1


n = int(
"52d483c27cd806550fbe0e37a61af2e7cf5e0efb723dfc81174c918a27627779b21fa3c851e9e94188eaee3d5cd6f752406a43fbecb53e80836ff1e185d3ccd7782ea846c2e91a7b0808986666e0bdadbfb7bdd65670a589a4d2478e9adcafe97c6ee23614bcb2ecc23580f4d2e3cc1ecfec25c50da4bc754dde6c8bfd8d1fc16956c74d8e9196046a01dc9f3024e11461c294f29d7421140732fedacac97b8fe50999117d27943c953f18c4ff4f8c258d839764078d4b6ef6e8591e0ff5563b31a39e6374d0d41c8c46921c25e5904a817ef8e39e5c9b71225a83269693e0b7e3218fc5e5a1e8412ba16e588b3d6ac536dce39fcdfce81eec79979ea6872793",
16,
)
e = int("3", 16)
c = int(
"10652cdfaa6b63f6d7bd1109da08181e500e5643f5b240a9024bfa84d5f2cac9310562978347bb232d63e7289283871efab83d84ff5a7b64a94a79d34cfbd4ef121723ba1f663e514f83f6f01492b4e13e1bb4296d96ea5a353d3bf2edd2f449c03c4a3e995237985a596908adc741f32365",
16,
)
m = di(c, e, n)
print(long_to_bytes(m)) # flag{25df8caf006ee5db94d48144c33b2c3b}

c1c2c3n1n2n3,求 m(低加密指数广播攻击)

根据中国剩余定理,解出答案

1
2
3
4
5
6
7
8
9
10
11
12
13
14
15
16
17
18
19
20
21
22
23
24
25
26
27
28
29
30
31
32
33
34
35
36
37
38
39
40
import gmpy2
from functools import reduce
from Crypto.Util.number import long_to_bytes


def CRT(c, n):
sum = 0
# ni 的乘积,N=n1*n2*n3
N = reduce(lambda x, y: x * y, n)
# zip()将对象打包成元组
for n_i, c_i in zip(n, c):
N_i = N // n_i
t_i = gmpy2.invert(N_i, n_i)
sum += c_i * N_i * t_i
return sum % N


n1 = 331310324212000030020214312244232222400142410423413104441140203003243002104333214202031202212403400220031202142322434104143104244241214204444443323000244130122022422310201104411044030113302323014101331214303223312402430402404413033243132101010422240133122211400434023222214231402403403200012221023341333340042343122302113410210110221233241303024431330001303404020104442443120130000334110042432010203401440404010003442001223042211442001413004
c1 = 310020004234033304244200421414413320341301002123030311202340222410301423440312412440240244110200112141140201224032402232131204213012303204422003300004011434102141321223311243242010014140422411342304322201241112402132203101131221223004022003120002110230023341143201404311340311134230140231412201333333142402423134333211302102413111111424430032440123340034044314223400401224111323000242234420441240411021023100222003123214343030122032301042243
n2 = 302240000040421410144422133334143140011011044322223144412002220243001141141114123223331331304421113021231204322233120121444434210041232214144413244434424302311222143224402302432102242132244032010020113224011121043232143221203424243134044314022212024343100042342002432331144300214212414033414120004344211330224020301223033334324244031204240122301242232011303211220044222411134403012132420311110302442344021122101224411230002203344140143044114
c2 = 112200203404013430330214124004404423210041321043000303233141423344144222343401042200334033203124030011440014210112103234440312134032123400444344144233020130110134042102220302002413321102022414130443041144240310121020100310104334204234412411424420321211112232031121330310333414423433343322024400121200333330432223421433344122023012440013041401423202210124024431040013414313121123433424113113414422043330422002314144111134142044333404112240344
n3 = 332200324410041111434222123043121331442103233332422341041340412034230003314420311333101344231212130200312041044324431141033004333110021013020140020011222012300020041342040004002220210223122111314112124333211132230332124022423141214031303144444134403024420111423244424030030003340213032121303213343020401304243330001314023030121034113334404440421242240113103203013341231330004332040302440011324004130324034323430143102401440130242321424020323
c3 = 10013444120141130322433204124002242224332334011124210012440241402342100410331131441303242011002101323040403311120421304422222200324402244243322422444414043342130111111330022213203030324422101133032212042042243101434342203204121042113212104212423330331134311311114143200011240002111312122234340003403312040401043021433112031334324322123304112340014030132021432101130211241134422413442312013042141212003102211300321404043012124332013240431242

n1 = int(str(n1), 5)
c1 = int(str(c1), 5)
n2 = int(str(n2), 5)
c2 = int(str(c2), 5)
n3 = int(str(n3), 5)
c3 = int(str(c3), 5)

n = [n1, n2, n3]
c = [c1, c2, c3]

x = CRT(c, n)
# e一般都不大可以尝试爆破
for e in range(1, 10):
m, r = gmpy2.iroot(x, e)
if r == True:
print(long_to_bytes(m)) # noxCTF{D4mn_y0u_h4s74d_wh47_4_b100dy_b4s74rd!}
1
2
3
4
5
6
7
8
9
10
11
12
13
14
15
16
17
18
19
20
21
22
23
24
25
26
27
28
29
30
31
32
33
34
35
36
37
38
39
40
41
42
43
44
45
46
47
48
49
50
51
52
53
54
55
56
57
58
59
60
61
62
63
64
65
66
67
68
69
70
71
72
73
74
75
76
77
78
import gmpy2
from Crypto.Util.number import long_to_bytes

e = 65537

n0 = 20474918894051778533305262345601880928088284471121823754049725354072477155873778848055073843345820697886641086842612486541250183965966001591342031562953561793332341641334302847996108417466360688139866505179689516589305636902137210185624650854906780037204412206309949199080005576922775773722438863762117750429327585792093447423980002401200613302943834212820909269713876683465817369158585822294675056978970612202885426436071950214538262921077409076160417436699836138801162621314845608796870206834704116707763169847387223307828908570944984416973019427529790029089766264949078038669523465243837675263858062854739083634207
c0 = 974463908243330865728978769213595400782053398596897741316275722596415018912929508637393850919224969271766388710025195039896961956062895570062146947736340342927974992616678893372744261954172873490878805483241196345881721164078651156067119957816422768524442025688079462656755605982104174001635345874022133045402344010045961111720151990412034477755851802769069309069018738541854130183692204758761427121279982002993939745343695671900015296790637464880337375511536424796890996526681200633086841036320395847725935744757993013352804650575068136129295591306569213300156333650910795946800820067494143364885842896291126137320

n1 = 20918819960648891349438263046954902210959146407860980742165930253781318759285692492511475263234242002509419079545644051755251311392635763412553499744506421566074721268822337321637265942226790343839856182100575539845358877493718334237585821263388181126545189723429262149630651289446553402190531135520836104217160268349688525168375213462570213612845898989694324269410202496871688649978370284661017399056903931840656757330859626183773396574056413017367606446540199973155630466239453637232936904063706551160650295031273385619470740593510267285957905801566362502262757750629162937373721291789527659531499435235261620309759
c1 = 15819636201971185538694880505120469332582151856714070824521803121848292387556864177196229718923770810072104155432038682511434979353089791861087415144087855679134383396897817458726543883093567600325204596156649305930352575274039425470836355002691145864435755333821133969266951545158052745938252574301327696822347115053614052423028835532509220641378760800693351542633860702225772638930501021571415907348128269681224178300248272689705308911282208685459668200507057183420662959113956077584781737983254788703048275698921427029884282557468334399677849962342196140864403989162117738206246183665814938783122909930082802031855

n2 = 25033254625906757272369609119214202033162128625171246436639570615263949157363273213121556825878737923265290579551873824374870957467163989542063489416636713654642486717219231225074115269684119428086352535471683359486248203644461465935500517901513233739152882943010177276545128308412934555830087776128355125932914846459470221102007666912211992310538890654396487111705385730502843589727289829692152177134753098649781412247065660637826282055169991824099110916576856188876975621376606634258927784025787142263367152947108720757222446686415627479703666031871635656314282727051189190889008763055811680040315277078928068816491
c2 = 4185308529416874005831230781014092407198451385955677399668501833902623478395669279404883990725184332709152443372583701076198786635291739356770857286702107156730020004358955622511061410661058982622055199736820808203841446796305284394651714430918690389486920560834672316158146453183789412140939029029324756035358081754426645160033262924330248675216108270980157049705488620263485129480952814764002865280019185127662449318324279383277766416258142275143923532168798413011028271543085249029048997452212503111742302302065401051458066585395360468447460658672952851643547193822775218387853623453638025492389122204507555908862

n3 = 21206968097314131007183427944486801953583151151443627943113736996776787181111063957960698092696800555044199156765677935373149598221184792286812213294617749834607696302116136745662816658117055427803315230042700695125718401646810484873064775005221089174056824724922160855810527236751389605017579545235876864998419873065217294820244730785120525126565815560229001887622837549118168081685183371092395128598125004730268910276024806808565802081366898904032509920453785997056150497645234925528883879419642189109649009132381586673390027614766605038951015853086721168018787523459264932165046816881682774229243688581614306480751
c3 = 4521038011044758441891128468467233088493885750850588985708519911154778090597136126150289041893454126674468141393472662337350361712212694867311622970440707727941113263832357173141775855227973742571088974593476302084111770625764222838366277559560887042948859892138551472680654517814916609279748365580610712259856677740518477086531592233107175470068291903607505799432931989663707477017904611426213770238397005743730386080031955694158466558475599751940245039167629126576784024482348452868313417471542956778285567779435940267140679906686531862467627238401003459101637191297209422470388121802536569761414457618258343550613

n4 = 22822039733049388110936778173014765663663303811791283234361230649775805923902173438553927805407463106104699773994158375704033093471761387799852168337898526980521753614307899669015931387819927421875316304591521901592823814417756447695701045846773508629371397013053684553042185725059996791532391626429712416994990889693732805181947970071429309599614973772736556299404246424791660679253884940021728846906344198854779191951739719342908761330661910477119933428550774242910420952496929605686154799487839923424336353747442153571678064520763149793294360787821751703543288696726923909670396821551053048035619499706391118145067
c4 = 15406498580761780108625891878008526815145372096234083936681442225155097299264808624358826686906535594853622687379268969468433072388149786607395396424104318820879443743112358706546753935215756078345959375299650718555759698887852318017597503074317356745122514481807843745626429797861463012940172797612589031686718185390345389295851075279278516147076602270178540690147808314172798987497259330037810328523464851895621851859027823681655934104713689539848047163088666896473665500158179046196538210778897730209572708430067658411755959866033531700460551556380993982706171848970460224304996455600503982223448904878212849412357

n5 = 21574139855341432908474064784318462018475296809327285532337706940126942575349507668289214078026102682252713757703081553093108823214063791518482289846780197329821139507974763780260290309600884920811959842925540583967085670848765317877441480914852329276375776405689784571404635852204097622600656222714808541872252335877037561388406257181715278766652824786376262249274960467193961956690974853679795249158751078422296580367506219719738762159965958877806187461070689071290948181949561254144310776943334859775121650186245846031720507944987838489723127897223416802436021278671237227993686791944711422345000479751187704426369
c5 = 20366856150710305124583065375297661819795242238376485264951185336996083744604593418983336285185491197426018595031444652123288461491879021096028203694136683203441692987069563513026001861435722117985559909692670907347563594578265880806540396777223906955491026286843168637367593400342814725694366078337030937104035993569672959361347287894143027186846856772983058328919716702982222142848848117768499996617588305301483085428547267337070998767412540225911508196842253134355901263861121500650240296746702967594224401650220168780537141654489215019142122284308116284129004257364769474080721001708734051264841350424152506027932

n6 = 25360227412666612490102161131174584819240931803196448481224305250583841439581008528535930814167338381983764991296575637231916547647970573758269411168219302370541684789125112505021148506809643081950237623703181025696585998044695691322012183660424636496897073045557400768745943787342548267386564625462143150176113656264450210023925571945961405709276631990731602198104287528528055650050486159837612279600415259486306154947514005408907590083747758953115486124865486720633820559135063440942528031402951958557630833503775112010715604278114325528993771081233535247118481765852273252404963430792898948219539473312462979849137
c6 = 19892772524651452341027595619482734356243435671592398172680379981502759695784087900669089919987705675899945658648623800090272599154590123082189645021800958076861518397325439521139995652026377132368232502108620033400051346127757698623886142621793423225749240286511666556091787851683978017506983310073524398287279737680091787333547538239920607761080988243639547570818363788673249582783015475682109984715293163137324439862838574460108793714172603672477766831356411304446881998674779501188163600664488032943639694828698984739492200699684462748922883550002652913518229322945040819064133350314536378694523704793396169065179

n7 = 22726855244632356029159691753451822163331519237547639938779517751496498713174588935566576167329576494790219360727877166074136496129927296296996970048082870488804456564986667129388136556137013346228118981936899510687589585286517151323048293150257036847475424044378109168179412287889340596394755257704938006162677656581509375471102546261355748251869048003600520034656264521931808651038524134185732929570384705918563982065684145766427962502261522481994191989820110575981906998431553107525542001187655703534683231777988419268338249547641335718393312295800044734534761692799403469497954062897856299031257454735945867491191
c7 = 6040119795175856407541082360023532204614723858688636724822712717572759793960246341800308149739809871234313049629732934797569781053000686185666374833978403290525072598774001731350244744590772795701065129561898116576499984185920661271123665356132719193665474235596884239108030605882777868856122378222681140570519180321286976947154042272622411303981011302586225630859892731724640574658125478287115198406253847367979883768000812605395482952698689604477719478947595442185921480652637868335673233200662100621025061500895729605305665864693122952557361871523165300206070325660353095592778037767395360329231331322823610060006

n8 = 23297333791443053297363000786835336095252290818461950054542658327484507406594632785712767459958917943095522594228205423428207345128899745800927319147257669773812669542782839237744305180098276578841929496345963997512244219376701787616046235397139381894837435562662591060768476997333538748065294033141610502252325292801816812268934171361934399951548627267791401089703937389012586581080223313060159456238857080740699528666411303029934807011214953984169785844714159627792016926490955282697877141614638806397689306795328344778478692084754216753425842557818899467945102646776342655167655384224860504086083147841252232760941
c8 = 5418120301208378713115889465579964257871814114515046096090960159737859076829258516920361577853903925954198406843757303687557848302302200229295916902430205737843601806700738234756698575708612424928480440868739120075888681672062206529156566421276611107802917418993625029690627196813830326369874249777619239603300605876865967515719079797115910578653562787899019310139945904958024882417833736304894765433489476234575356755275147256577387022873348906900149634940747104513850154118106991137072643308620284663108283052245750945228995387803432128842152251549292698947407663643895853432650029352092018372834457054271102816934

n9 = 28873667904715682722987234293493200306976947898711255064125115933666968678742598858722431426218914462903521596341771131695619382266194233561677824357379805303885993804266436810606263022097900266975250431575654686915049693091467864820512767070713267708993899899011156106766178906700336111712803362113039613548672937053397875663144794018087017731949087794894903737682383916173267421403408140967713071026001874733487295007501068871044649170615709891451856792232315526696220161842742664778581287321318748202431466508948902745314372299799561625186955234673012098210919745879882268512656931714326782335211089576897310591491
c9 = 9919880463786836684987957979091527477471444996392375244075527841865509160181666543016317634963512437510324198702416322841377489417029572388474450075801462996825244657530286107428186354172836716502817609070590929769261932324275353289939302536440310628698349244872064005700644520223727670950787924296004296883032978941200883362653993351638545860207179022472492671256630427228461852668118035317021428675954874947015197745916918197725121122236369382741533983023462255913924692806249387449016629865823316402366017657844166919846683497851842388058283856219900535567427103603869955066193425501385255322097901531402103883869

n10 = 22324685947539653722499932469409607533065419157347813961958075689047690465266404384199483683908594787312445528159635527833904475801890381455653807265501217328757871352731293000303438205315816792663917579066674842307743845261771032363928568844669895768092515658328756229245837025261744260614860746997931503548788509983868038349720225305730985576293675269073709022350700836510054067641753713212999954307022524495885583361707378513742162566339010134354907863733205921845038918224463903789841881400814074587261720283879760122070901466517118265422863420376921536734845502100251460872499122236686832189549698020737176683019
c10 = 1491527050203294989882829248560395184804977277747126143103957219164624187528441047837351263580440686474767380464005540264627910126483129930668344095814547592115061057843470131498075060420395111008619027199037019925701236660166563068245683975787762804359520164701691690916482591026138582705558246869496162759780878437137960823000043988227303003876410503121370163303711603359430764539337597866862508451528158285103251810058741879687875218384160282506172706613359477657215420734816049393339593755489218588796607060261897905233453268671411610631047340459487937479511933450369462213795738933019001471803157607791738538467

n11 = 27646746423759020111007828653264027999257847645666129907789026054594393648800236117046769112762641778865620892443423100189619327585811384883515424918752749559627553637785037359639801125213256163008431942593727931931898199727552768626775618479833029101249692573716030706695702510982283555740851047022672485743432464647772882314215176114732257497240284164016914018689044557218920300262234652840632406067273375269301008409860193180822366735877288205783314326102263756503786736122321348320031950012144905869556204017430593656052867939493633163499580242224763404338807022510136217187779084917996171602737036564991036724299
c11 = 21991524128957260536043771284854920393105808126700128222125856775506885721971193109361315961129190814674647136464887087893990660894961612838205086401018885457667488911898654270235561980111174603323721280911197488286585269356849579263043456316319476495888696219344219866516861187654180509247881251251278919346267129904739277386289240394384575124331135655943513831009934023397457082184699737734388823763306805326430395849935770213817533387235486307008892410920611669932693018165569417445885810825749609388627231235840912644654685819620931663346297596334834498661789016450371769203650109994771872404185770230172934013971

n12 = 20545487405816928731738988374475012686827933709789784391855706835136270270933401203019329136937650878386117187776530639342572123237188053978622697282521473917978282830432161153221216194169879669541998840691383025487220850872075436064308499924958517979727954402965612196081404341651517326364041519250125036424822634354268773895465698920883439222996581226358595873993976604699830613932320720554130011671297944433515047180565484495191003887599891289037982010216357831078328159028953222056918189365840711588671093333013117454034313622855082795813122338562446223041211192277089225078324682108033843023903550172891959673551
c12 = 14227439188191029461250476692790539654619199888487319429114414557975376308688908028140817157205579804059783807641305577385724758530138514972962209062230576107406142402603484375626077345190883094097636019771377866339531511965136650567412363889183159616188449263752475328663245311059988337996047359263288837436305588848044572937759424466586870280512424336807064729894515840552404756879590698797046333336445465120445087587621743906624279621779634772378802959109714400516183718323267273824736540168545946444437586299214110424738159957388350785999348535171553569373088251552712391288365295267665691357719616011613628772175

n13 = 27359727711584277234897157724055852794019216845229798938655814269460046384353568138598567755392559653460949444557879120040796798142218939251844762461270251672399546774067275348291003962551964648742053215424620256999345448398805278592777049668281558312871773979931343097806878701114056030041506690476954254006592555275342579529625231194321357904668512121539514880704046969974898412095675082585315458267591016734924646294357666924293908418345508902112711075232047998775303603175363964055048589769318562104883659754974955561725694779754279606726358588862479198815999276839234952142017210593887371950645418417355912567987
c13 = 3788529784248255027081674540877016372807848222776887920453488878247137930578296797437647922494510483767651150492933356093288965943741570268943861987024276610712717409139946409513963043114463933146088430004237747163422802959250296602570649363016151581364006795894226599584708072582696996740518887606785460775851029814280359385763091078902301957226484620428513604630585131511167015763190591225884202772840456563643159507805711004113901417503751181050823638207803533111429510911616160851391754754434764819568054850823810901159821297849790005646102129354035735350124476838786661542089045509656910348676742844957008857457

n14 = 27545937603751737248785220891735796468973329738076209144079921449967292572349424539010502287564030116831261268197384650511043068738911429169730640135947800885987171539267214611907687570587001933829208655100828045651391618089603288456570334500533178695238407684702251252671579371018651675054368606282524673369983034682330578308769886456335818733827237294570476853673552685361689144261552895758266522393004116017849397346259119221063821663280935820440671825601452417487330105280889520007917979115568067161590058277418371493228631232457972494285014767469893647892888681433965857496916110704944758070268626897045014782837
c14 = 14069112970608895732417039977542732665796601893762401500878786871680645798754783315693511261740059725171342404186571066972546332813667711135661176659424619936101038903439144294886379322591635766682645179888058617577572409307484708171144488708410543462972008179994594087473935638026612679389759756811490524127195628741262871304427908481214992471182859308828778119005750928935764927967212343526503410515793717201360360437981322576798056276657140363332700714732224848346808963992302409037706094588964170239521193589470070839790404597252990818583717869140229811712295005710540476356743378906642267045723633874011649259842

n15 = 25746162075697911560263181791216433062574178572424600336856278176112733054431463253903433128232709054141607100891177804285813783247735063753406524678030561284491481221681954564804141454666928657549670266775659862814924386584148785453647316864935942772919140563506305666207816897601862713092809234429096584753263707828899780979223118181009293655563146526792388913462557306433664296966331469906428665127438829399703002867800269947855869262036714256550075520193125987011945192273531732276641728008406855871598678936585324782438668746810516660152018244253008092470066555687277138937298747951929576231036251316270602513451
c15 = 17344284860275489477491525819922855326792275128719709401292545608122859829827462088390044612234967551682879954301458425842831995513832410355328065562098763660326163262033200347338773439095709944202252494552172589503915965931524326523663289777583152664722241920800537867331030623906674081852296232306336271542832728410803631170229642717524942332390842467035143631504401140727083270732464237443915263865880580308776111219718961746378842924644142127243573824972533819479079381023103585862099063382129757560124074676150622288706094110075567706403442920696472627797607697962873026112240527498308535903232663939028587036724

n16 = 23288486934117120315036919418588136227028485494137930196323715336208849327833965693894670567217971727921243839129969128783853015760155446770590696037582684845937132790047363216362087277861336964760890214059732779383020349204803205725870225429985939570141508220041286857810048164696707018663758416807708910671477407366098883430811861933014973409390179948577712579749352299440310543689035651465399867908428885541237776143404376333442949397063249223702355051571790555151203866821867908531733788784978667478707672984539512431549558672467752712004519300318999208102076732501412589104904734983789895358753664077486894529499
c16 = 10738254418114076548071448844964046468141621740603214384986354189105236977071001429271560636428075970459890958274941762528116445171161040040833357876134689749846940052619392750394683504816081193432350669452446113285638982551762586656329109007214019944975816434827768882704630460001209452239162896576191876324662333153835533956600295255158377025198426950944040643235430211011063586032467724329735785947372051759042138171054165854842472990583800899984893232549092766400510300083585513014171220423103452292891496141806956300396540682381668367564569427813092064053993103537635994311143010708814851867239706492577203899024

n17 = 19591441383958529435598729113936346657001352578357909347657257239777540424811749817783061233235817916560689138344041497732749011519736303038986277394036718790971374656832741054547056417771501234494768509780369075443550907847298246275717420562375114406055733620258777905222169702036494045086017381084272496162770259955811174440490126514747876661317750649488774992348005044389081101686016446219264069971370646319546429782904810063020324704138495608761532563310699753322444871060383693044481932265801505819646998535192083036872551683405766123968487907648980900712118052346174533513978009131757167547595857552370586353973
c17 = 3834917098887202931981968704659119341624432294759361919553937551053499607440333234018189141970246302299385742548278589896033282894981200353270637127213483172182529890495903425649116755901631101665876301799865612717750360089085179142750664603454193642053016384714515855868368723508922271767190285521137785688075622832924829248362774476456232826885801046969384519549385428259591566716890844604696258783639390854153039329480726205147199247183621535172450825979047132495439603840806501254997167051142427157381799890725323765558803808030109468048682252028720241357478614704610089120810367192414352034177484688502364022887

n18 = 19254242571588430171308191757871261075358521158624745702744057556054652332495961196795369630484782930292003238730267396462491733557715379956969694238267908985251699834707734400775311452868924330866502429576951934279223234676654749272932769107390976321208605516299532560054081301829440688796904635446986081691156842271268059970762004259219036753174909942343204432795076377432107630203621754552804124408792358220071862369443201584155711893388877350138023238624566616551246804054720492816226651467017802504094070614892556444425915920269485861799532473383304622064493223627552558344088839860178294589481899206318863310603
c18 = 6790553533991297205804561991225493105312398825187682250780197510784765226429663284220400480563039341938599783346724051076211265663468643826430109013245014035811178295081939958687087477312867720289964506097819762095244479129359998867671811819738196687884696680463458661374310994610760009474264115750204920875527434486437536623589684519411519100170291423367424938566820315486507444202022408003879118465761273916755290898112991525546114191064022991329724370064632569903856189236177894007766690782630247443895358893983735822824243487181851098787271270256780891094405121947631088729917398317652320497765101790132679171889

n19 = 26809700251171279102974962949184411136459372267620535198421449833298448092580497485301953796619185339316064387798092220298630428207556482805739803420279056191194360049651767412572609187680508073074653291350998253938793269214230457117194434853888765303403385824786231859450351212449404870776320297419712486574804794325602760347306432927281716160368830187944940128907971027838510079519466846176106565164730963988892400240063089397720414921398936399927948235195085202171264728816184532651138221862240969655185596628285814057082448321749567943946273776184657698104465062749244327092588237927996419620170254423837876806659
c19 = 386213556608434013769864727123879412041991271528990528548507451210692618986652870424632219424601677524265011043146748309774067894985069288067952546139416819404039688454756044862784630882833496090822568580572859029800646671301748901528132153712913301179254879877441322285914544974519727307311002330350534857867516466612474769753577858660075830592891403551867246057397839688329172530177187042229028685862036140779065771061933528137423019407311473581832405899089709251747002788032002094495379614686544672969073249309703482556386024622814731015767810042969813752548617464974915714425595351940266077021672409858645427346

n = [n0, n1, n2, n3, n4, n5, n6, n7, n8, n9, n10, n11, n12, n13, n14, n15, n16, n17, n18, n19]
c = [c0, c1, c2, c3, c4, c5, c6, c7, c8, c9, c10, c11, c12, c13, c14, c15, c16, c17, c18, c19]

for i in range(len(n)):
for j in range(len(n)):
if i != j:
if gmpy2.gcd(n[i], n[j]) != 1:
p = gmpy2.gcd(n[i], n[j])
q = n[i] // p
d = gmpy2.invert(e, (p - 1) * (q - 1))
m = pow(c[i], d, n[i])

print(long_to_bytes(int(m))) # flag{abdcbe5fd94e23b3de429223ab9c2fdf}

5. Base 家族编码

Base 描述 等号填充情况
base16 大写字母(A-Z)和数字(0-9 通常不需要“=”填充
base32 大写字母(A-Z)和数字(2-7 需要“=”填充
base64 大小写字母(a-Z)和数字(0-9)以及特殊字符(+,/ 不满 3 的倍数用“=”补齐
base58 同 base64 相比,少了数字0和字母O数字1和字母I以及+/符号 没有“=”
base85 有很多奇怪的符号 一般没有“=”
base91 由 91 个字符(0-9a-zA-Z,A-Z,!#$%&()*+,./:;<=>?@[]^_`{ }~”)与运算符 组成 有“=”
base100 全是 emoji 表情。 没有“=”

6. 随机数算法分析

原理

Python 中内置了一个 random 库,用来产生随机数其内置的算法为梅森算法(Mersenne Twister)。

梅森旋转算法可以产生高质量的伪随机数,并且效率高效,弥补了传统伪随机数生成器的不足。梅森旋转算法的最长周期取自一个梅森素数:2^19937 -1。由此命名为梅森旋转算法。常见的两种为基于 32 位的 MT19937-32 和基于 64 位的 MT19937-64。

只要超过梅森素数,我们即可重新回到生成体系中来

MT19973 算法能生成 1-623 个 32 位随机数,而我们有 (32/32+64/32+96/32)*104=624 个已知随机数,那么我们就完全可以求出下一个随机数。

例题

梅森算法-MT19973例题1

1
2
3
4
5
6
7
8
9
10
11
12
13
import random
from hashlib import md5

def get_mask():
file = open("random.txt","w")
for i in range(104):
file.write(str(random.getrandbits(32))+"\n")
file.write(str(random.getrandbits(64))+"\n")
file.write(str(random.getrandbits(96))+"\n")
file.close()
get_mask()
flag = md5(str(random.getrandbits(32)).encode()).hexdigest()
print(flag)

附件 random.txt(里面有很多随机数)

梅森算法-MT19973解析1

漏洞在于这个函数:random.getrandbits(32)
可以直接引用 RandCrack 库,将已经生成的 624 个数按顺序传入 RandCrack 函数里,利用 predict_getrandbits 来计算出下一个 32 位随机数,再使用 md5 加密一下就可以得到 flag。

1
2
3
4
5
6
7
8
9
10
11
12
13
14
15
16
17
18
19
20
21
22
23
from randcrack import RandCrack
from hashlib import md5

with open(r'random.txt','r') as f:
l = f.readlines()
l = [int(i.strip()) for i in l] #strip函数用于移除字符串头尾指定的字符(默认为空格或换行符)或字符序列,这里就默认为空格
arr = []
#print(l)
for i in range(len(l)):
if i %3 == 0:
arr.append(l[i]) #第三位数或三的倍数位就是32位数,直接加入
elif i %3 == 1:
arr.append(l[i] & (2**32-1)) #64位数,包含两个32位数,取第一个32位数,64位与32个1按位与,结果剩下低位32位
arr.append(l[i] >> 32) #右移32位,保留高位32位
else:
arr.append(l[i] & (2**32-1)) #保留低32位
arr.append(l[i] & (2**64-1)>>32) #保留中间32位
arr.append(l[i]>>64) #保留高32位
rc = RandCrack() #解题关键函数
for i in arr:
rc.submit(i) #按顺序传入RandCrack函数
flag = rc.predict_getrandbits(32) #预测下一个32位数
print(md5(str(flag).encode()).hexdigest()) #md5加密

flag{14c71fec812b754b2061a35a4f6d8421}

参考文章